Page Contents

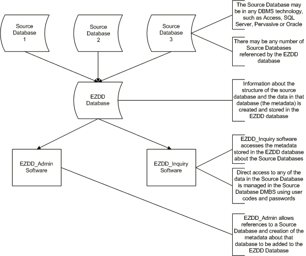
The EZDD_Admin module is used to administer the EZ Data Dictionary® Database with functions to add, describe, update and delete databases and their metadata and to define, maintain and manipulate table interface and upgrade functions. This module is generally used by a small group or a single person with administrative responsibilities.
The EZDD_Inquiry module provides access to the wide range of metadata available for a source database. This module can offer the ability to access, search and describe this data, depending on the level of access available to an individual user. The user can drill down into the database details, and the appropriate permission level, even access the data in the source database to create reports suitable for printing. This module can be used by anyone and is generally of great value to the business user as well as the business analyst, data steward and data analyst.
