Page Contents
This section gives an overview of the EZ Data Dictionary® software, including the Purpose, Use and Applications for the software, as well as a procedure flow diagram.
In many cases a company does not have information about their databases in one place that is easy to access. In addition, frequently the databases are in multiple technologies and are very poorly documented. EZ Data Dictionary® can be used as a first step in solving this problem, as well as to improve documentation over time, or for a specific project where it would be helpful. EZ Data Dictionary® can be of great value even if the data it stores about a database is minimal, as it provides that metadata in an easily accessible and easily understood manner. The metadata stored can be expanded to be increasingly more comprehensive, providing a valuable information and documentation repository.
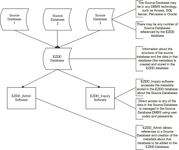
EZ Data Dictionary® can create and store metadata about any desired database. The metadata is information about the database, including its structure and descriptive information about its data. The metadata that is captured for any database using EZ Data Dictionary® is stored in the EZ Data Dictionary® Database using a data structure that is friendly and easy to understand. It can easily be accessed and used to do customized or standard reporting. Databases in virtually any database technology can be documented in the EZ Data Dictionary® Database. The default installation of EZ Data Dictionary® will store the EZ Data Dictionary® Database as a Microsoft Access® Database, but even this database can be stored in other database technologies such as SQL Server® or Oracle®.
The most common application for EZ Data Dictionary® is to document an existing database. Most databases are very poorly documented, or the documentation is out of date. By using the EZDD_Admin module, the user can simply point to the desired database, and EZ Data Dictionary® will generate structural metadata for all the tables, columns, indexes and relationships in that database, and store that metadata into the EZDD database. Once the basic structural metadata is in the EZDD Database, definitions of the data can be added by business analysts or anyone else.
Once the metadata is in the EZDD Database, EZ Data Dictionary® can be used to do research into this metadata for any included database. EZ Data Dictionary® makes it easy to view the correct table and column names and to examine the indexes and relationships, without trying to remember specific names or worrying about any misspellings. In fact, EZDD provides a good repository for research to find the correct spellings of the table and column names for a database.
A second application for EZ Data Dictionary® is to define and document interfaces between databases. In conjunction with the companion Easy to Use Extract, Transformation and Load (EZETL) utility programs, the interfaces can actually be executed to transform and transfer data between databases.
EZ Data Dictionary® can also satisfy the common need to document the columns on reports. When starting a reporting project, often the people who are good with reporting tools don't know how to map the data from the database. The interface capability of EZDD_Admin can document the mapping of each of the columns. This can be done by business analysts who understand the data, and then the reporting experts can spend the time generating and formatting the reports.

